岁聿云暮、日月逾迈,2024年民族艺术研究院以深化科研、提升科研成果产出为中心,纵深推进学科建设和人才培养,科研成果丰硕,成效显著。民族艺术研究院本年度成功立项国家社科基金(西部项目)1项,国家艺术基金艺术人才培训项目1项,云南省哲社重点项目3项,省级规划项目1项。本年度云南省教育厅研究生项目共申报29项,其中20项获得立项,跟进在研项目16项,研究生项目结项5项。国家社科基金艺术学项目2项顺利结题,科研项目验收合格率达到100%。民族艺术研究院正式在编9人,博士后2人,在研项目10项,项目立项和在研占比达91%;研究生总人数94人,在研及立项项目36项,占比达38%。
民族艺术研究院不断强化学术建设,打造科研团队,产出科研成果,努力提升整体科研上水平、出特色,并且积极践行以科研反哺教学,有力促进研究生教育教学。民族艺术研究院加强师生日常科研建设,创建了“尚美讲堂”高端学术品牌,累计组织并成功举办学术讲座、研讨会近30场。持续开展研究生读书会22期,以读书会为学术交流与训练平台,有效促进研究生学术能力提升。民族艺术研究院不断为师生提供外出学习交流及田野调研的机会和资金支持,对推进高质量科研项目和人才培养发挥了积极作用。
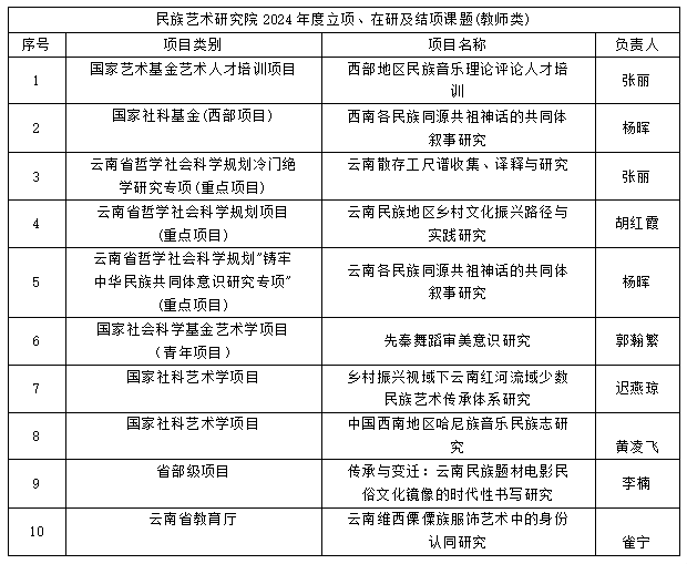
一、 2024 年度立项、在研及结项课题(教师类)

二、 2024 年度立项、在研及结项课题(学生类)



三、尚美讲堂

四、读书会


岁序更替、硕果盈枝,民族艺术研究院将继续深化科研改革,强化成果产出,笃敬精业,创新培优,奋力抒写民族艺术研究院发展的新篇章!

初审:史莹子
复审:董晓辉
终审:迟燕琼