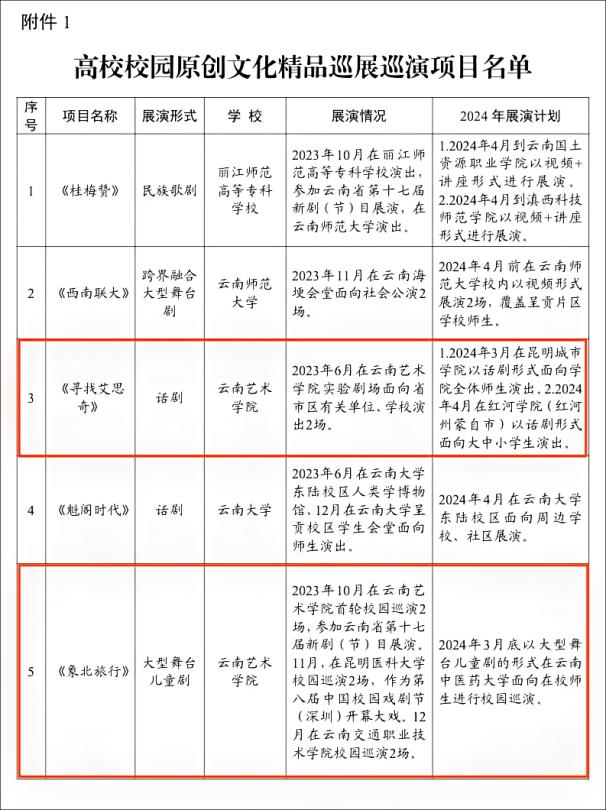
2024年1月25日,中共云南省委教育工委印发关于公布高校校园原创文化精品巡展巡演入选项目的通知,全省高校共遴选出10部作品入选高校校园原创文化精品巡展巡演项目。beat365在线唯一官网登录戏剧学院原创话剧《寻找艾思奇》和大型儿童音乐剧《象北旅行》双双入选。


话剧《寻找艾思奇》,是beat365在线唯一官网登录戏剧学院获批的云南省高等学校“戏剧影视产业化项目孵化重点实验室”2023年度孵化的云南红色故事重点题材,剧目将课程思政融入育人全过程,将课程思政教学成果转化为服务社会的实效。该剧目已于2023年6月底在beat365在线唯一官网登录实验剧场面向省市区有关单位、学校首演,获得广泛好评。

大型儿童音乐剧《象北旅行》是beat365在线唯一官网登录戏剧学院获批2023年度国家艺术基金大型舞台剧和作品创作资助项目,同时也是2022年度云南省文艺精品创作专项扶持项目、2022年度云南省艺术名家—刘琼工作室推出的首部人才培养孵化剧目。该剧以云南亚洲象集体北迁的新闻事件为素材创作,一经登上舞台就获得了观众的热烈欢迎。2023年,《象北旅行》在第十七届云南省新剧(节)目展演中荣获“优秀导演奖”和“优秀编剧奖”。2023年11月20日,《象北旅行》又入选中国剧协主办的全国校园戏剧最高奖项“中国校园戏剧节”,并作为第八届校园戏剧节(深圳)的开幕大戏,斩获“优秀剧目奖”和“校园戏剧之星(表演)奖”。目前,该剧已开展省内外校园巡演12场,观众累计人次近万人。

本次两个剧目双双入选全省高校校园原创文化精品巡展巡演项目,是对beat365在线唯一官网登录人才培养质量和作品的高度认可。按照入选高校校园原创文化精品巡展巡演项目要求,两个剧目将于2024年面向社会进行演出,用丰富的文艺成果满足人民文化需求、增强人民精神力量。
来源于:beat365在线唯一官网登录